简体版
|
繁体版
网站支持IPv6
无障碍
集
政府信息公开
行业资讯与规划
政策法规
法治政府
党建廉政
专题工作
网上办事
互动交流
13671740
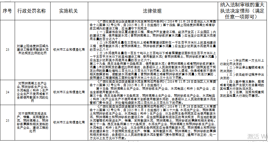
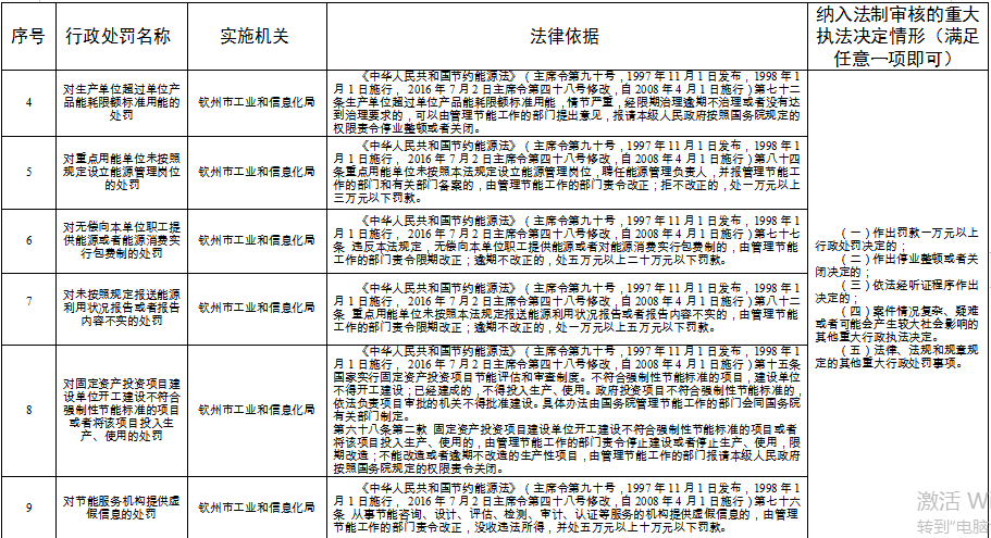
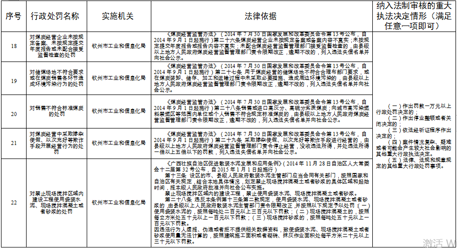
钦州市工业和信息化局重大执法决定法制审核事项清单
20
钦州市工信局
2019-11-18
149367
行政执法
当前位置:
首页
>
依法行政
>
行政执法
钦州市工业和信息化局重大执法决定法制审核事项清单
2019-11-18 00:00 来源:钦州市工信局
我要收藏
公共资源调用站点
文章分享
分享
微信
头条
微博
空间
qq
【字体:
大
中
小
】
打印
附件:
钦州市工业和信息化局重大执法决定法制审核事项清单
文件下载:
关联文件: