简体版
|
繁体版
网站支持IPv6
无障碍
集
政府信息公开
行业资讯与规划
政策法规
依法行政
党建廉政
专题工作
网上办事
互动交流
13672368
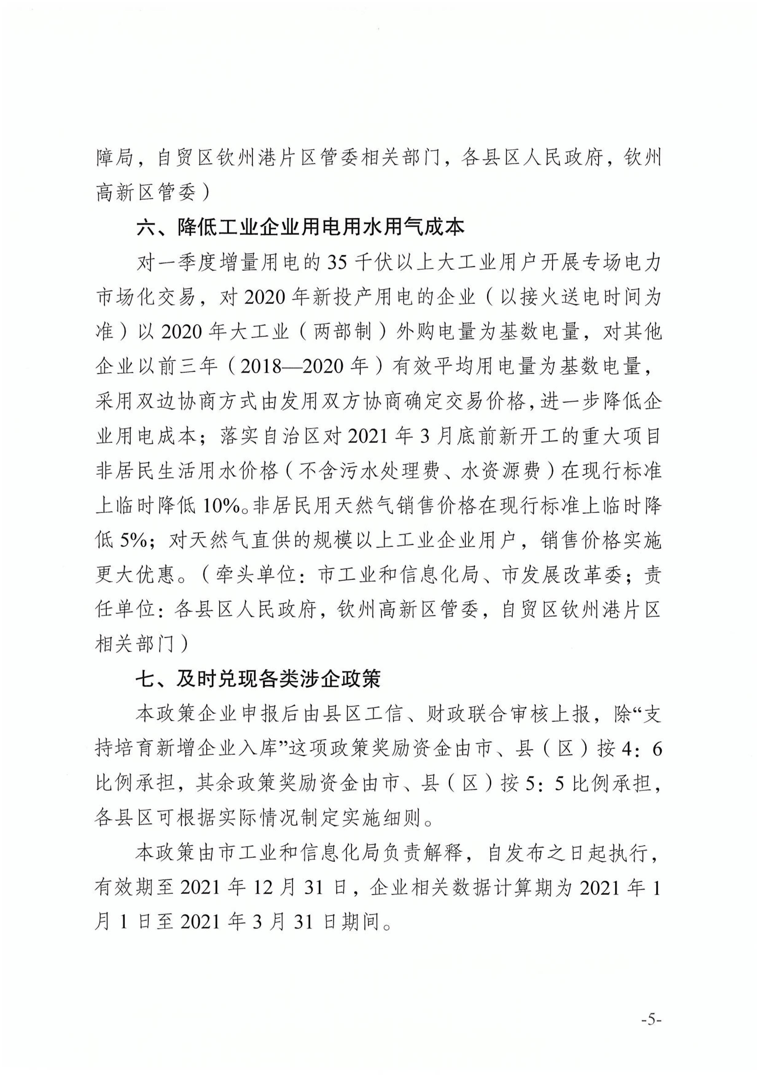
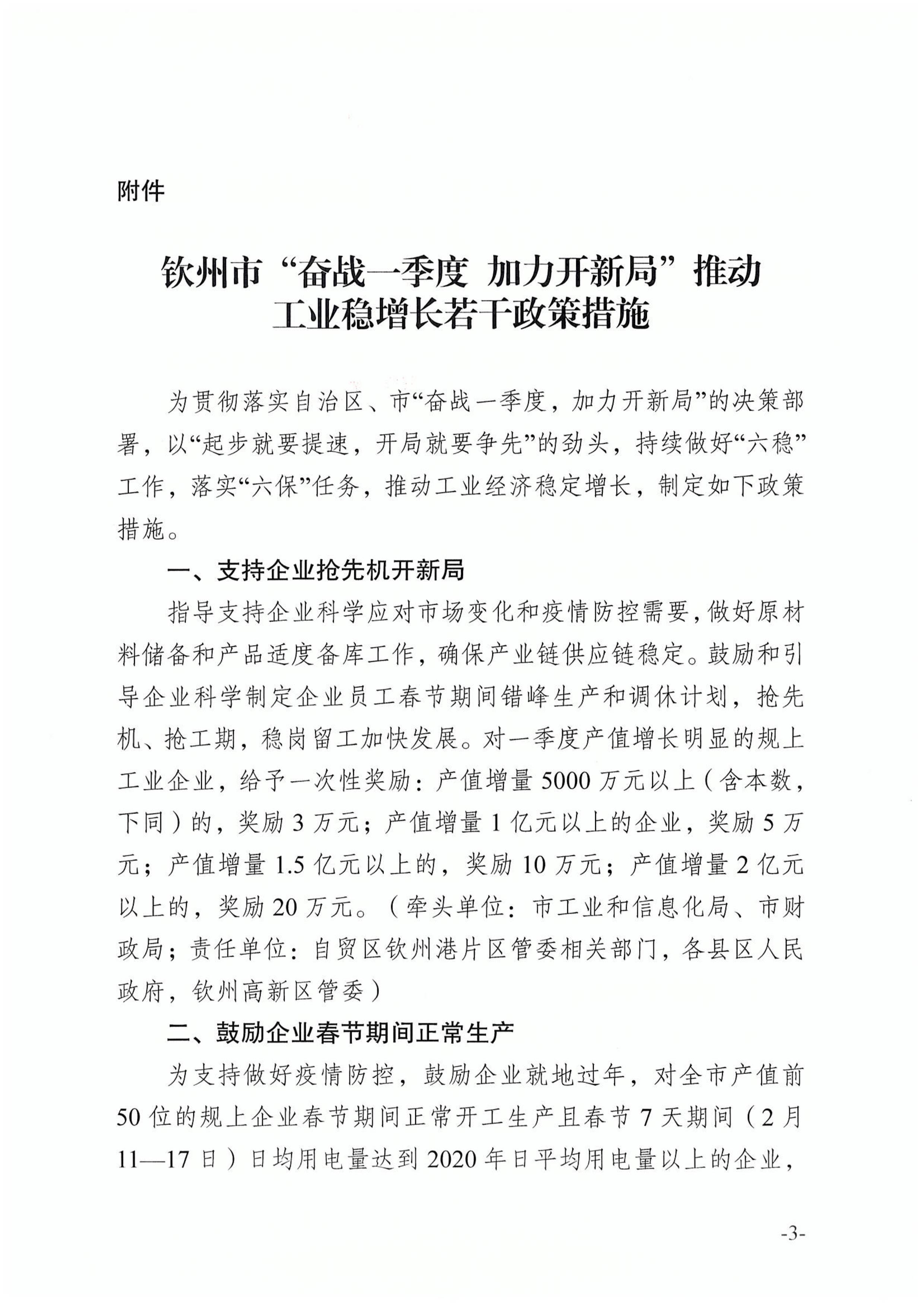
钦州市工业和信息化局关于《钦州市“奋战一季度 加力开新局”推动工业稳增长若干政策措施》的公示
20
钦州市工业和信息化局
2021-02-05
149356
惠企政策
当前位置:
首页
>
政策法规
>
惠企政策
钦州市工业和信息化局关于《钦州市“奋战一季度 加力开新局”推动工业稳增长若干政策措施》的公示
2021-02-05 00:00 来源:钦州市工业和信息化局
我要收藏
公共资源调用站点
文章分享
分享
微信
头条
微博
空间
qq
【字体:
大
中
小
】
打印
附件:
钦州市工业和信息化局关于《钦州市“奋战一季度 加力开新局”推动工业稳增长若干政策措施的公示》
文件下载:
关联文件: